朋友推荐,从深圳一家知名跨国代工厂那里搞到了少量Type-C千兆网卡扩展坞的库存。全新盒装,铝合金材质,不错的质感和份量感瞬间勾起了我的拆解欲。
今天就带大家看看,这款打着“FB”标识、专供海外市场的扩展坞,内部做工到底能不能打。
关键词:包装篇 产品篇 测试篇 拆解篇 问答篇
包装篇

一小箱 40pcs ,包装封条上还有中国摄影家协会推荐品牌字样,出厂日期是 2022 年的 8 月 18 号。

开箱后整整齐齐,每个盒子都有塑封,可以防水防潮,细节可谓用心。

产品背面手抓拍个特写,上面详细的写着代工厂的地址,电话,网址,环保执行标准,产品型号代码!

大厂代工的二维码(平台规则,已做处理) ,防伪涂层,老黄做工厂库存,清仓价,店铺质保是 90 天。

撕掉塑封包装,打开内部飞机盒,内部有一张质保卡,再集合拍一个全家福。
产品篇

整体包装净重 69.23g 。

实物拍摄处理颜色稍微浅一点,长度信息可以参考标尺。

背面来个特写,FB-DSC6 和公司中英文标识。

接口处特写,注意RJ45 网卡处并没有 led 指示灯,指示灯都在侧面。

这样看一目了然了。
测试篇

实测iPhone 15/16 pro max 系列插入后,设置页面立即弹出“以太网”选项,马上识别。

红色方框位置可以看到网卡识别为亚信AX88179A 。

Windows 10测试 插入电脑后,设备管理器瞬间识别出“ASIX USB to Gigabit Ethernet Family Adapter”,无需手动找驱动。老黄建议在“高级”设置中开启“1.0 Gbps Full Duplex(全双工)”模式,以榨干它的性能。

Switch/游戏机: 亲测也免驱支持任天堂Switch,Mac mini pro ,联机对战延迟比WiFi低得多,稳定性极高。

正面分布了3个蓝色的USB 3.0接口,插任意接口测试,看下是不是和Mac mini M4 识别的一样,能达到标称速度。

写入速度:405.4 MB/s, 读取速度:371.2 MB/s
这个速度非常惊人!它证明了两件事:一是RTS5411T主控确实跑在了USB 3.0 (5Gbps) 模式下,没有降速;二是这款HUB的电路设计没有偷工减料,能够跑满U盘的性能。如果你只是拿来插鼠标键盘,那更是绰绰有余。
拆解篇

一个产品的好坏,不但是客户看得见的地方,同时也在看不见的地方,好的产品自己会说话。

线缆连接处使用了大量的红胶/透明硬胶进行二次封固。这种工艺在高端扩展坞上常见,能有效防止线缆因长期晃动导致的脱焊或短路。

滤波电路: 我们可以看到一颗 G2401 网络隔离变压器(图5),配合一颗 220 10V 的固态电容,确保了网络传输的抗干扰能力和电流的稳定性。

1. 网卡主控:亚信 ASIX AX88179A 这是这款产品的“灵魂”。亚信(ASIX)的这款芯片是目前公认的低功耗、高兼容性千兆网卡方案。相比老款,AX88179A在Win11 Mac OS和移动设备上几乎实现了完全的免驱。
2. HUB主控:瑞昱 Realtek RTS5411T 负责3个USB 3.0接口调度的,是鼎鼎大名的“小螃蟹”瑞昱RTS5411T。这是一款高性能的USB 3.0集线器控制器,支持超高速5Gbps传输,且稳定性极佳。
问答篇
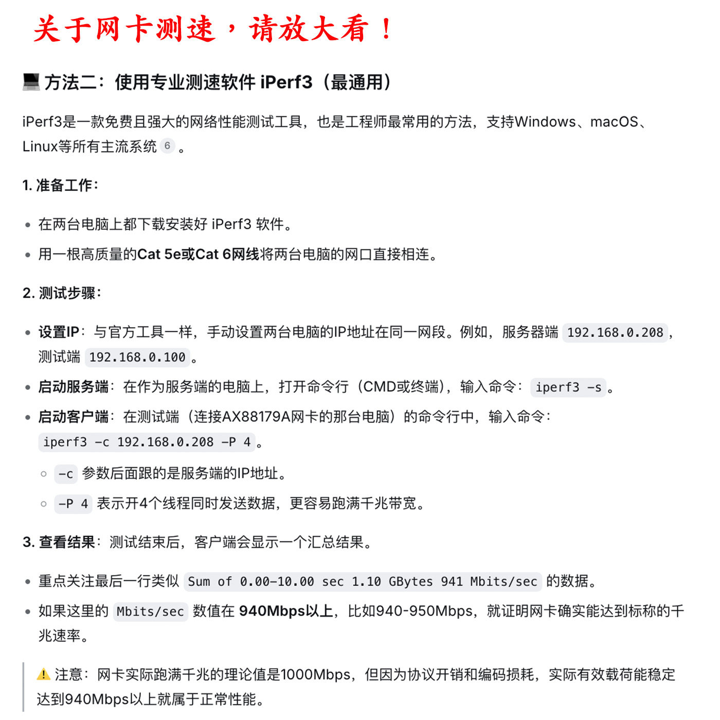
问题一:网卡能跑多少速度,为什么你不做测试?
答复:网卡只确保 1000M 网卡硬件,具体跑多少速度取决于您使用环境,不好一概而论,可以参考下图。

问题二,我如何验证自己的使用环境是否符合要求?
答复:具体看图,一张图带你了解。












